今天给大家带来的是,来自爱搜智囊团知识星球:西昂 的精华帖。3800字近期实操案例分享,有数据有截图,详细介绍了其在搜索获客上面的思考。
大家好,我是西昂。
今天想聊一个新项目的DSO获客——移民项目获客
起因是有个朋友在做马来西亚第二家园(MM2H)的业务,知道我擅长在社交平台搞流量,就找我合作:我负责在小红书和抖音上引流获客,客户成交之后按比例拿佣金。
说实话一开始我也犹豫了一下。移民这东西听着离我的圈子挺远的,我一个做小程序的,跑去搞移民内容,会不会太跨界了?
后来想了想,其实核心能力是一样的——都是在社交平台上做内容,吸引精准用户。 小程序我是引导用户去搜索小程序,移民我是引导用户来私信咨询。渠道和方法论根本没变,变的只是内容方向。
想明白这件事之后,我就开始干了。没想到还真的成交了!一个客户的佣金就有一万多!

为什么觉得这事值得搞?
移民获客的变现逻辑跟我之前做的事不太一样。它是高客单价的生意——一个客户如果成交了,佣金是几千到几万。但成交周期也长,客户从咨询到签合同,中间可能要聊好几轮。
好在我不需要负责后面的环节。引来精准客户就行了,跟进、转化、签约都是下游的专业团队来做。

所以对我来说,这事的门槛其实就一个:能不能持续产出移民相关的内容,把有需求的人吸引过来。
账号搭起来其实挺快!
小红书和抖音各搞一个号。名字带关键词就行——"马来西亚""第二家园""移民"这几个词排列组合一下。头像我随手找了张吉隆坡的风景图,背景图放了张MM2H政策的信息卡片。对了有个坑,别用马来西亚国旗当头像,我一开始用了,后来被系统提醒说不合规。
比如头像、昵称、简介都可以参考同行的,同行是最好的老师。


内容怎么做——从发愁到找到感觉
搞定账号之后就是想内容怎么做了。说实话我挺发愁的,我又不是移民顾问,对这个领域的了解也就比普通人多一点点。
但后来我把小红书上的移民类笔记翻了一遍,心就定了。怎么说呢,大部分中介发的东西要么是把政策条文直接贴上去,干巴巴的没人看;要么就是硬广,上来就"想移民找我"。真正把政策用大白话讲清楚的,少得可怜。
那我想这不就是我能做的事嘛——我擅长的就是把信息整理成普通人看得懂的内容。
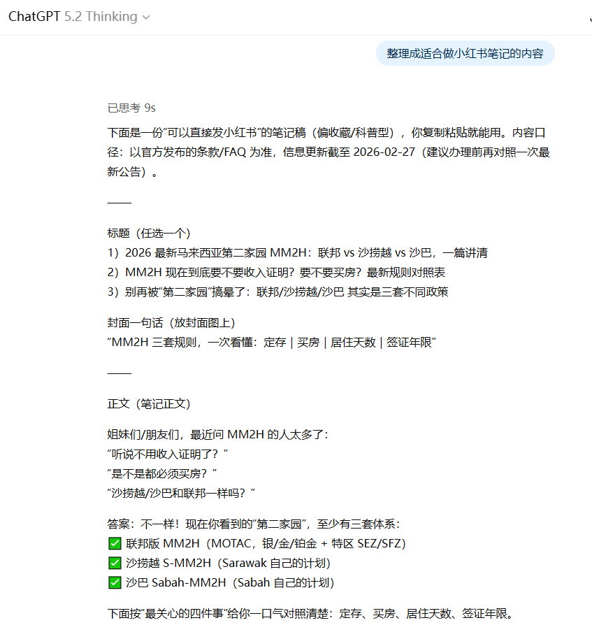
后来跑出来几种数据还不错的:一个是做那种"一图看懂"的对比卡片,比如白银、黄金、铂金三档的条件放在一张图里,存款要多少、收入要多少,一目了然。这种笔记收藏率贼高。还有一个是"避坑"类的,比如"别再被中介忽悠了"这种角度,因为你敢讲别人不讲的东西,用户就觉得你靠谱。
其他像申请材料清单、跟泰国精英签做对比之类的也可以做,说白了就是别人拿不定主意的时候你帮他把信息摆出来。
一篇笔记是怎么做出来的
MM2H的政策隔段时间就会改,所以每次做之前我都会先让AI帮我查一遍最新的官方条款,翻译成大白话。这一步省了我太多时间了,不然光啃那些英文政策文件就够我喝一壶的。


拿到整理好的信息之后,我就用稿定设计做成知识卡片,蓝白金配色,走商务风。做完先发小红书,然后同一套素材改一改发抖音,加个背景音乐就行。

一篇内容做下来大概10-20分钟左右。赶时间的话也有偷懒的办法——小红书上搜"第二家园",看到写得好的笔记用哼哼猫下载,稿定设计二创一下发抖音。但搬运多了会限流,我后来还是老老实实自己做为主。
标题、关键词和引导私信
标题我会专门花点心思。之前用AIDSO爱搜查过抖音的搜索热词,"第二家园"这个词搜索量挺大的,标题里带上它效果明显好一截。


抖音指数也会看一眼,主要看看"马来西亚第二家园"这个词最近哪些地区关注度高,然后针对那些城市的用户做点内容上的调整。

每篇笔记最后一张图我都会放一句"免费评估方案,请私"——不放的话用户看完就划走了,加了之后私信量多了不少。
内容违规和限流这个坑
这个坑我一开始完全没想到。做小程序推广的时候,内容基本不涉及敏感词,发啥都没问题。但移民类的关键词在小红书和抖音上挺敏感的——"移民""签证""绿卡"这些词,平台管控得比较严。
我有几条笔记标题直接带了"移民"两个字,发出去浏览量就是起不来,连正常的推荐流量都拿不到。一开始我还以为是内容质量问题,反复改封面改文案,折腾了好几天才反应过来可能是关键词的事。后来摸索出来一套办法:文案里尽量用"第二家园""MM2H""长居计划"这种具体的项目名,少碰"移民"这个大词。 图片上倒是可以稍微放开一点,平台对图片里文字的审核没那么严,所以我把"移民"放图片里、文案里不提,数据好了不少。

还有一个坑是引导私信的措辞。一篇笔记里又提移民又写"私信咨询",特别容易被判成营销号直接限流。我后来就把引导拆开来——正文只讲干货,最后一张图单独放一句CTA,这样被限流的概率小很多。小红书那边比抖音严,有些笔记发出去直接提示"违反社区规范",连申诉都没用,只能删了重发换个说法。
怎么把人从私信引到微信?
引流到私信只是第一步,怎么把人加到微信上才是真正的技术活。
我一开始想得太简单了,有人私信问我就直接回一条微信号过去。结果小红书秒吞消息,对方压根看不到。我还傻傻地等了两天觉得人家不理我,后来才知道是平台把消息拦截了。换成发"V""威信"这种谐音词也不太稳定,有时候能发出去有时候不行,全看平台心情。
后来我学乖了,不急着发微信号,先在私信里正常聊几句,回答对方的问题,让他觉得你确实懂这个事。聊到差不多了对方一般会主动问"怎么联系你""有没有微信",这时候再拆开发,比如"askt""eas"分两条,或者说"主页有联系方式"。这样被吞的概率小很多。

抖音那边好一点。我后来索性把抖音号做了蓝V企业认证,这样主页可以直接挂电话和微信号,用户自己就能看到,省得每次在私信里绕来绕去的。小红书也可以开通企业号推送给用户联系卡片,这样就更方便啦!
有朋友建议我搞个小号专门做引流,大号只发内容不碰私信,万一小号被封了也不影响内容号。这个思路我觉得挺对的,但我暂时还没来得及试,目前就靠一个号又发内容又引流。
过程中交过的一些学费
冷启动那两周
刚开号那两周是最难受的。发了十几条笔记,浏览量加起来可能不到一千,私信一条都没有。每天打开后台看数据,个位数的点赞、零条评论,说实话挺打击积极性的。
我中间有一天晚上躺床上刷手机,看到一个同行的号粉丝才几百但评论区全是人在问"怎么办理",我就想我的内容也没比他差啊,怎么就是没人看?后来琢磨了一下,可能是我前面几条笔记太"教科书"了,像在念政策条文。后来试着换了个角度,不讲"MM2H白银档的申请条件是XXX",而是讲"手里有50万存款的人,第二家园哪个档最划算"——从用户的实际问题出发,而不是从政策出发。
第三周有一条讲白银档和黄金档区别的笔记突然起来了,几千浏览量,私信也开始来了。回头看,冷启动期其实没什么捷径,就是得发够量,同时不断调整内容角度,看哪种用户最买账。做小程序推广那会儿不也这德行嘛,前三个月一毛钱没见到,熬过去就好了。
来问的人多,真正想办的没几个
有了私信之后又发现新问题——来问的人里头,真正想办的可能就十分之一。大部分随手问问"多少钱""难不难办",你认真回了半天,人家一句"我先了解一下"就没影了。
一开始我是来一个认真回一个,每条私信都当VIP客户对待,恨不得把三档条件、申请流程、所需材料全给人讲一遍。但这样搞下来一天光回私信就要花两三个小时,真正有意向的没几个,效率特别低。
后来我学聪明了,先简单问对方两个问题:大概什么时候想办?预算在哪个档位?能答上来的,说明是真在考虑的,再花时间细聊。答不上来的或者只说"随便看看"的,我就发一张整理好的对比图过去,让他自己先了解,有问题再找我。这样一筛,效率高了很多,我的时间也能集中花在真正有可能成交的人身上,然后引导加微信转给下游团队跟进。
有个教训印象特别深。有人私信问白银和黄金到底差在哪、小孩能不能走华侨生,问得挺细,一看就是真准备办的。偏偏那天我在忙别的事,大半天没看手机。等我打开私信一看,人家已经去找别人了。后来朋友跟我说,搜这种信息的人手里都有钱,不会在一棵树上等你的,谁回得快跟谁聊。那次之后我就把通知提醒打开了,有消息来了赶紧回。
还有一回,有人在我两个月前发的笔记下面评论"数据不对了",我去查了一下——还真改了,MM2H政策中间更新过一版。说实话看到那条评论的时候还挺不好意思的。后来我就隔两三周翻一遍以前的笔记,改掉过时的内容。
一个多月下来
做了一个多月之后,有个客户聊了几轮走到签合同了。佣金一万多,我当时听到这个消息还挺懵的——一个多月,十几条笔记而已?收益来得还是很容易的。希望本文能够对大家有帮助。

爱搜(aidso)搜索流量挖掘工具,核心功能:选词+素材分析+内容改写/生成+排名监测+用户需求洞察脑图。欢迎体验:www.aidso.com,添加小助理进行咨询业务以及参与线下活动,加群和领取各种福利:





